
Back to Case Studies

Client
Forest Stewardship Council
Tools
Figma
FigJam
DevOps
Links
connect.fsc.org
youtube.com/how-fsc-trace-works
Blockchain Supply Chain Traceability Platform
FSC Trace is an enterprise software system that empowers supply chain members with tools to manage transactions, inventories, and essential documentation.
Enterprise Software
UI Design
UX Research
Design Systems
Information Architecture
My Responsibilities
I created the dashboard and all functional pages, expanded upon the existing design system, and collaborated closely with stakeholders through regular meetings to iterate designs based on feedback. My workflow was tightly integrated with the development team, using Azure DevOps to manage and prioritize tasks in an Agile environment.
Project Impact
Delivered a blockchain-based platform for the Forest Stewardship Council, enabling 50,000+ companies to track sustainable forest products globally in compliance with EU regulations.
Research
Initial exploratory research was conducted to grasp the scope of the project. User personas were created to fully consider all levels of user interaction that would take place, including forest managers and certificate holders.

Diagram 1) Summarizes the basic flow of products from harvesting to final product sale. In this case, raw lumber is harvested from a site, then is sold and processed into a table. The end consumer will be able to verify that the table they purchased came from a sustainable, certified harvesting site.

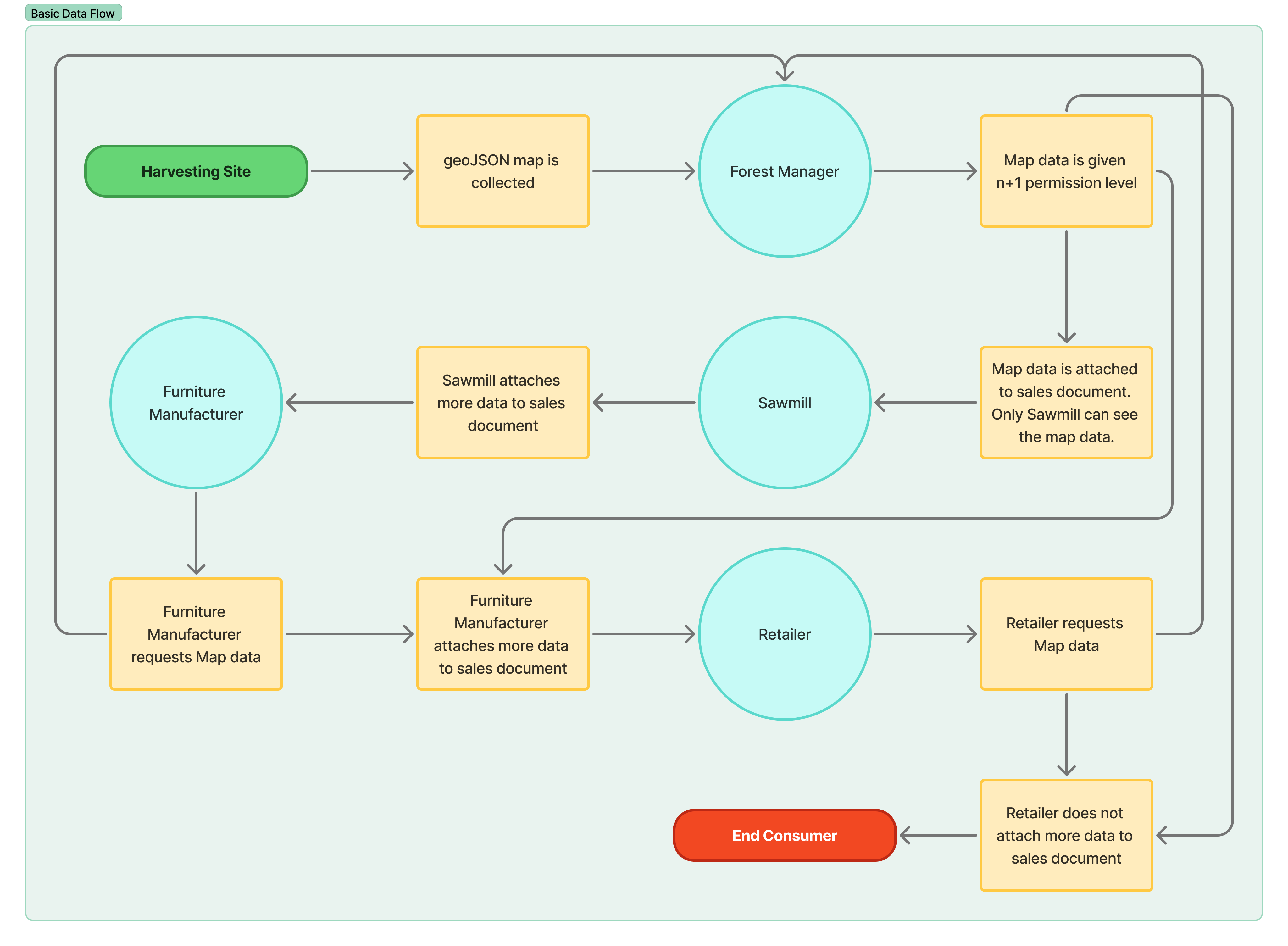
Diagram 2) Summarizes the basic flow of data relevant to the product being sold. In this case, the Forest Manager (FM) owns the geoJSON data. The FM initially only gives view permissions to the Sawmill, and has the option to expand the permissions further down the supply chain if requested by downstream parties.
Diagram 2 partially reflects research that had to be conducted in response to the European Union Deforestation Regulation (EUDR) - a regulation adopted by the EU partway through the FSC Trace project development. THE EUDR set clear requirements for deforestation-free supply chains and due diligence for products entering the EU market. FSC initiated strategic planning to align its systems and standards with the new regulation by focusing on enhanced traceability, geolocation data, and documentation features to meet EUDR requirements.
Design
The process of iterating designs for this project was a long, tedious, and unique one. Throughout the process, I worked under the guidance of technical advisors from FSC who managed Azure DevOps in an Agile environment. To easily piece our way through designing the entirety of the platform, goals were segmented into Epics, User Stories, and Tickets.
The first half of the project was mainly focused on backend technical capabilities, with design serving as a conceptual aid to visualize typical user flows through the main platform tools: the dashboard and the sales transaction recording.
An unforeseen company rebrand occurred synchronously with the completion of setting up the platform backend. I was given a basic yet refreshed design kit to tie together FSC Trace’s aesthetic to match FSC’s entire online presence. To account for all possible functionalities within the platform, I expanded upon the design kit by adding buttons, tables, modals, toast messages, and other necessary components.
Below are sample screens of the initial concept compared to the final deliverable.






Scroll this screen!

Let’s Work Together
Ready to bring your next project to life? I'd love to hear about your ideas and discuss how we can collaborate to create exceptional user experiences for your audience.
Contact Information
dylan.woopig@gmail.com
Location
Denver, CO
Response Time
Within 48 hours
Connect with me on:

Back to Case Studies

Blockchain Supply Chain Traceability Platform
FSC Trace is an enterprise software system that empowers supply chain members with tools to manage transactions, inventories, and essential documentation.
Enterprise Software
UI Design
UX Research
Design Systems
Information Architecture
Client
Forest Stewardship Council
Tools
Figma
FigJam
DevOps
My Responsibilities
I created the dashboard and all functional pages, expanded upon the existing design system, and collaborated closely with stakeholders through regular meetings to iterate designs based on feedback. My workflow was tightly integrated with the development team, using Azure DevOps to manage and prioritize tasks in an Agile environment.
Project Impact
Delivered a blockchain-based platform for the Forest Stewardship Council, enabling 50,000+ companies to track sustainable forest products globally in compliance with EU regulations.
Research
Initial exploratory research was conducted to grasp the scope of the project. User personas were created to fully consider all levels of user interaction that would take place, including forest managers and certificate holders.

Diagram 1) Summarizes the basic flow of products from harvesting to final product sale. In this case, raw lumber is harvested from a site, then is sold and processed into a table. The end consumer will be able to verify that the table they purchased came from a sustainable, certified harvesting site.

Diagram 2) Summarizes the basic flow of data relevant to the product being sold. In this case, the Forest Manager (FM) owns the geoJSON data. The FM initially only gives view permissions to the Sawmill, and has the option to expand the permissions further down the supply chain if requested by downstream parties.
Diagram 2 partially reflects research that had to be conducted in response to the European Union Deforestation Regulation (EUDR) - a regulation adopted by the EU partway through the FSC Trace project development. THE EUDR set clear requirements for deforestation-free supply chains and due diligence for products entering the EU market. FSC initiated strategic planning to align its systems and standards with the new regulation by focusing on enhanced traceability, geolocation data, and documentation features to meet EUDR requirements.
Design
The process of iterating designs for this project was a long, tedious, and unique one. Throughout the process, I worked under the guidance of technical advisors from FSC who managed Azure DevOps in an Agile environment. To easily piece our way through designing the entirety of the platform, goals were segmented into Epics, User Stories, and Tickets.
The first half of the project was mainly focused on backend technical capabilities, with design serving as a conceptual aid to visualize typical user flows through the main platform tools: the dashboard and the sales transaction recording.
An unforeseen company rebrand occurred synchronously with the completion of setting up the platform backend. I was given a basic yet refreshed design kit to tie together FSC Trace’s aesthetic to match FSC’s entire online presence. To account for all possible functionalities within the platform, I expanded upon the design kit by adding buttons, tables, modals, toast messages, and other necessary components.
Initial Concept Samples
Final Deliverable Samples






Scroll this screen!

Let’s Work Together
Ready to bring your next project to life? I'd love to hear about your ideas and discuss how we can collaborate to create exceptional user experiences for your audience.
Contact Information
dylan.woopig@gmail.com
Location
Denver, CO
Response Time
Within 48 hours
Connect with me on:

Back to Case Studies

Blockchain Supply Chain Traceability Platform
FSC Trace is an enterprise software system that empowers supply chain members with tools to manage transactions, inventories, and essential documentation.
Enterprise Software
UI Design
UX Research
Design Systems
Information Architecture
Client
Forest Stewardship Council
Tools
Figma
FigJam
DevOps
My Responsibilities
I created the dashboard and all functional pages, expanded upon the existing design system, and collaborated closely with stakeholders through regular meetings to iterate designs based on feedback. My workflow was tightly integrated with the development team, using Azure DevOps to manage and prioritize tasks in an Agile environment.
Project Impact
Delivered a blockchain-based platform for the Forest Stewardship Council, enabling 50,000+ companies to track sustainable forest products globally in compliance with EU regulations.
Research
Initial exploratory research was conducted to grasp the scope of the project. User personas were created to fully consider all levels of user interaction that would take place, including forest managers and certificate holders.

Diagram 1) Summarizes the basic flow of products from harvesting to final product sale. In this case, raw lumber is harvested from a site, then is sold and processed into a table. The end consumer will be able to verify that the table they purchased came from a sustainable, certified harvesting site.

Diagram 2) Summarizes the basic flow of data relevant to the product being sold. In this case, the Forest Manager (FM) owns the geoJSON data. The FM initially only gives view permissions to the Sawmill, and has the option to expand the permissions further down the supply chain if requested by downstream parties.
Diagram 2 partially reflects research that had to be conducted in response to the European Union Deforestation Regulation (EUDR) - a regulation adopted by the EU partway through the FSC Trace project development. The EUDR set clear requirements for deforestation-free supply chains and due diligence for products entering the EU market. FSC initiated strategic planning to align its systems and standards with the new regulation by focusing on enhanced traceability, geolocation data, and documentation features to meet EUDR requirements.
Design
The process of iterating designs for this project was a long, tedious, and unique one. Throughout the process, I worked under the guidance of technical advisors from FSC who managed Azure DevOps in an Agile environment. To easily piece our way through designing the entirety of the platform, goals were segmented into Epics, User Stories, and Tickets.
The first half of the project was mainly focused on backend technical capabilities, with design serving as a conceptual aid to visualize typical user flows through the main platform tools: the dashboard and the sales transaction recording.
An unforeseen company rebrand occurred synchronously with the completion of setting up the platform backend. I was given a basic yet refreshed design kit to tie together FSC Trace’s aesthetic to match FSC’s entire online presence. To account for all possible functionalities within the platform, I expanded upon the design kit by adding buttons, tables, modals, toast messages, and other necessary components.
Initial Concept Samples
Final Deliverable Samples






Scroll this screen!

Let’s Work Together
Ready to bring your next project to life? I'd love to hear about your ideas and discuss how we can collaborate to create exceptional user experiences for your audience.
Contact Information
dylan.woopig@gmail.com
Location
Denver, CO
Response Time
Within 48 hours
Connect with me on: